Упр.28.13 ГДЗ Мордкович 10-11 класс (Алгебра)
Решение #1
Решение #2

Рассмотрим вариант решения задания из учебника Мордкович, Семенов 11 класс, Мнемозина:
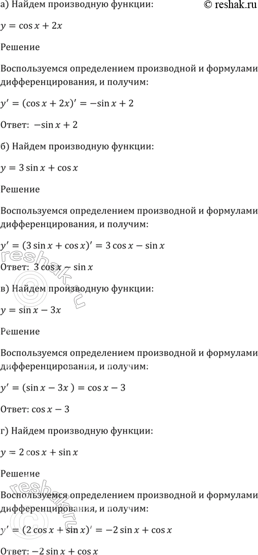
28.13
а) у = cos x + 2х;
б) у = 3sin x + cos x;
в) у = sin x - Зх;
г) y = 2cos x + sin x.
Похожие решебники
Популярные решебники 11 класс Все решебники
*размещая тексты в комментариях ниже, вы автоматически соглашаетесь с пользовательским соглашением