Упр.27.3 ГДЗ Мордкович 10-11 класс (Алгебра)
Решение #1
Решение #2

Рассмотрим вариант решения задания из учебника Мордкович, Семенов 10 класс, Мнемозина:
27.3 Закон движения точки по прямой задаётся формулой s = s(t),
где t — время (в секундах), s(t) — отклонение точки в момент времени t (в метрах) от начального положения.
Найдите мгновенную скорость движения точки в момент времени t, если:
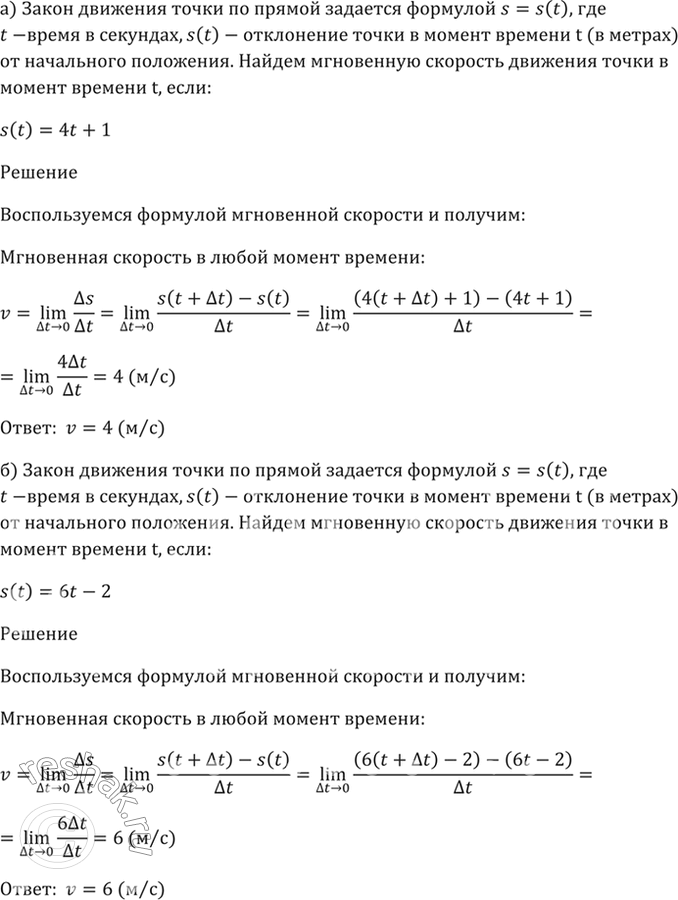
а) s(t) = 4t + 1;
б) s(t) = 6t - 2;
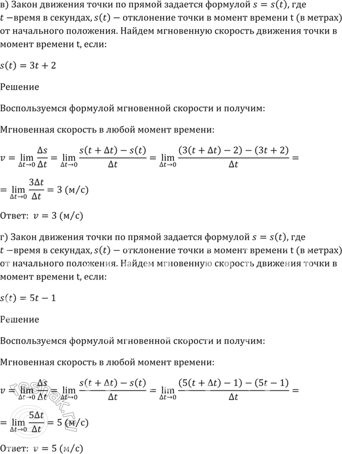
в) s(t) = 3t + 2;
г) s(t) = 5t - 1.
Похожие решебники
Популярные решебники 10 класс Все решебники
*размещая тексты в комментариях ниже, вы автоматически соглашаетесь с пользовательским соглашением