Упр.23.8 ГДЗ Мордкович 10-11 класс (Алгебра)
Решение #1
Решение #2

Рассмотрим вариант решения задания из учебника Мордкович, Семенов 10 класс, Мнемозина:
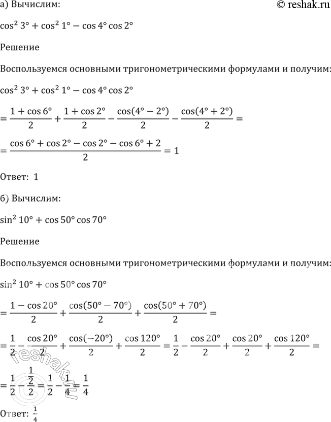
23.8 Вычислите:
a) cos^2 3 + cos^2 1 - cos 4 * cos 2;
6) sin^2 10 + cos 50 * cos 70.
Похожие решебники
Популярные решебники 10 класс Все решебники
*К сожалению, временные проблемы с публикацией комментариев с мобильных устройств.