Упр.23.6 ГДЗ Мордкович 10-11 класс (Алгебра)
Решение #1
Решение #2

Рассмотрим вариант решения задания из учебника Мордкович, Семенов 10 класс, Мнемозина:
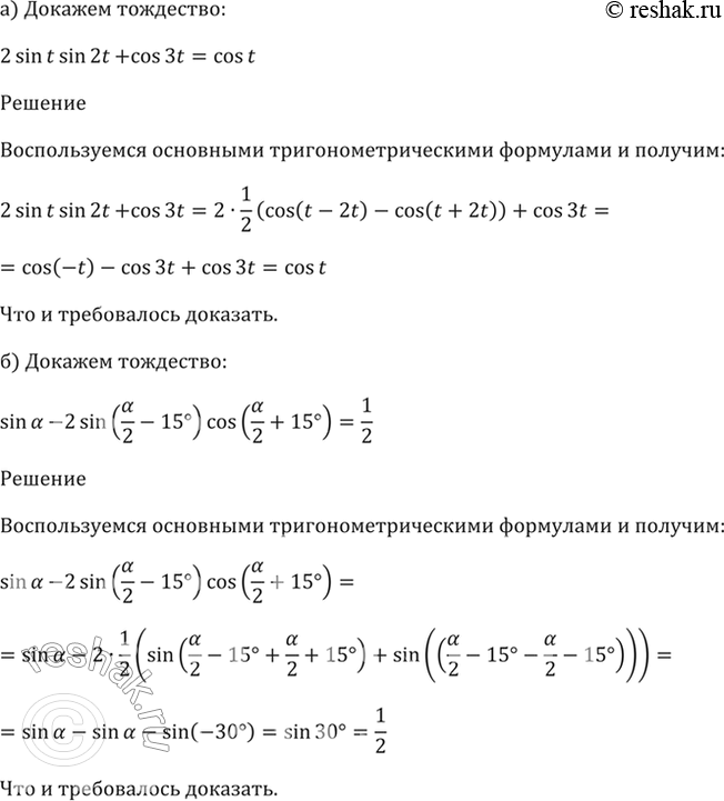
23.6 Докажите тождество:
a) 2sin t * sin 2t + cos 3t = cos t;
6) sin a - 2sin (a/2 - 15) * cos (a/2 + 15) = 1/2.
Похожие решебники
Популярные решебники 10 класс Все решебники
*размещая тексты в комментариях ниже, вы автоматически соглашаетесь с пользовательским соглашением