Упр.23.2 ГДЗ Мордкович 10-11 класс (Алгебра)
Решение #1
Решение #2

Рассмотрим вариант решения задания из учебника Мордкович, Семенов 10 класс, Мнемозина:
23.2
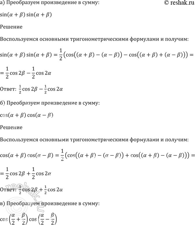
a) sin (a + b) * sin (a - b);
6) cos (a + b) * cos (a - b);
РІ) cos (a/2 + b/2) * cos (a/2 - b/2);
Рі) 2sin (a + b) * cos (a - b).
Похожие решебники
Популярные решебники 10 класс Все решебники
*размещая тексты в комментариях ниже, вы автоматически соглашаетесь с пользовательским соглашением