Упр.23.4 ГДЗ Мордкович 10-11 класс (Алгебра)
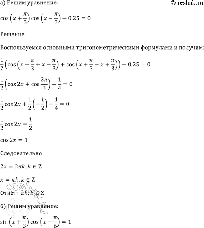
Решение #1
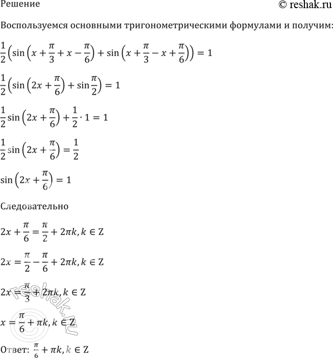
Решение #2

Рассмотрим вариант решения задания из учебника Мордкович, Семенов 10 класс, Мнемозина:
23.4 Решите уравнение:
а) cos (x + пи/3) * cos (x - пи/3) - 0,25 = 0;
6) sin (x + пи/3) * cos (x - пи/6) = 1.
Похожие решебники
Популярные решебники 10 класс Все решебники
*размещая тексты в комментариях ниже, вы автоматически соглашаетесь с пользовательским соглашением