Упр.22.39 ГДЗ Мордкович 10-11 класс (Алгебра)
Решение #1
Решение #2

Рассмотрим вариант решения задания из учебника Мордкович, Семенов 10 класс, Мнемозина:
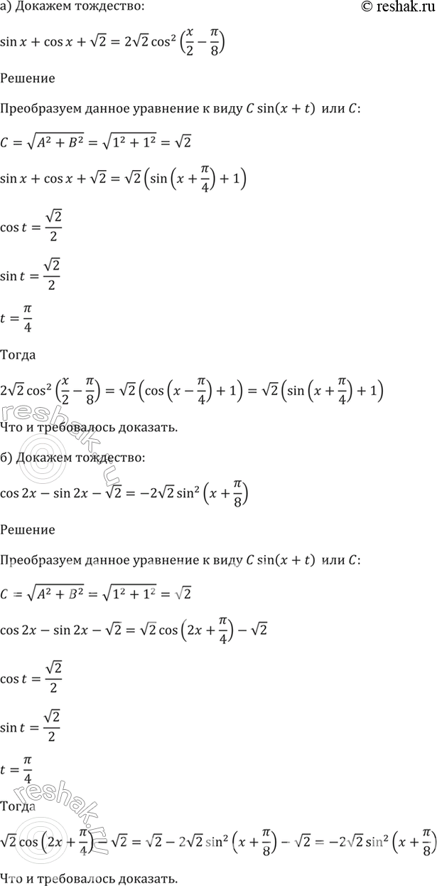
22.39 Докажите тождество:
а) sin х + cos х + корень(2) = 2корень(2)cos^2 (x/2 - пи/8);
б) cos 2x - sin 2x - корень(2) = -2корень(2)sin^2 (x + пи/8).
Похожие решебники
Популярные решебники 10 класс Все решебники
*размещая тексты в комментариях ниже, вы автоматически соглашаетесь с пользовательским соглашением