Упр.21.36 ГДЗ Мордкович 10-11 класс (Алгебра)
Решение #1
Решение #2

Рассмотрим вариант решения задания из учебника Мордкович, Семенов 10 класс, Мнемозина:
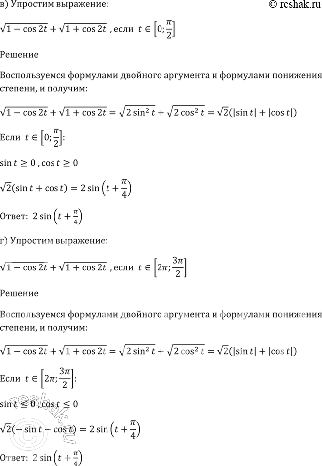
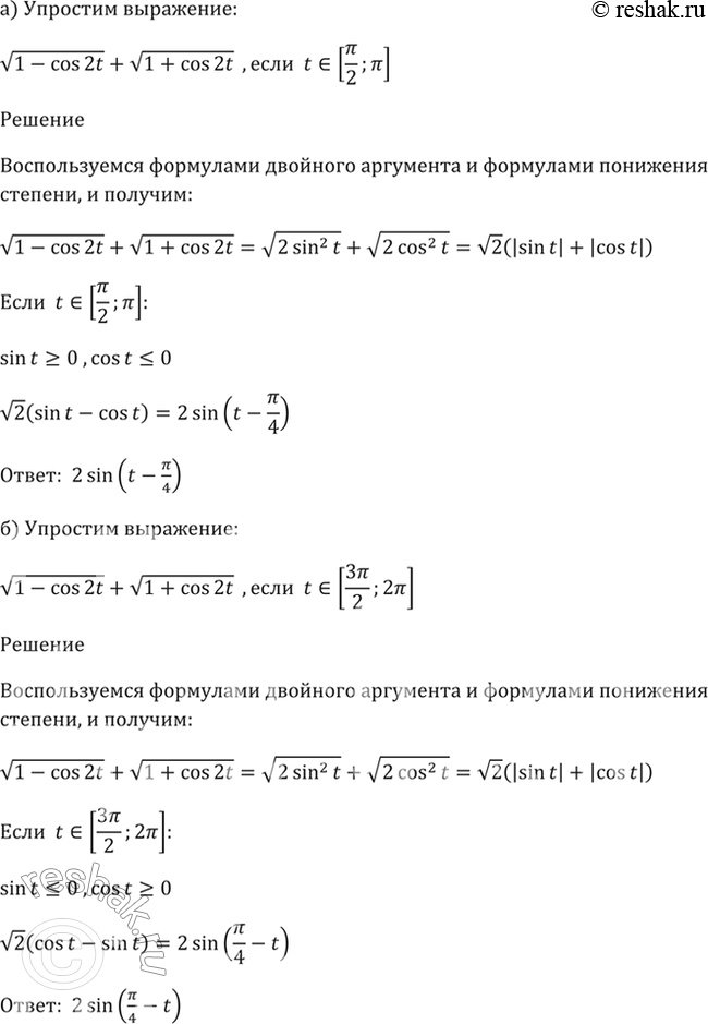
21.36 Упростите выражение корень(1 - cos 2t) + корень(1 + cos 2t), если:
a) t принадлежит [пи/2; пи];
6) t принадлежит [3пи/2; 2пи];
в) t принадлежит [0; пи/2];
г) t принадлежит [пи; 3пи/2].
Похожие решебники
Популярные решебники 10 класс Все решебники
*К сожалению, временные проблемы с публикацией комментариев с мобильных устройств.