Упр.21.9 ГДЗ Мордкович 10-11 класс (Алгебра)
Решение #1
Решение #2

Рассмотрим вариант решения задания из учебника Мордкович, Семенов 10 класс, Мнемозина:
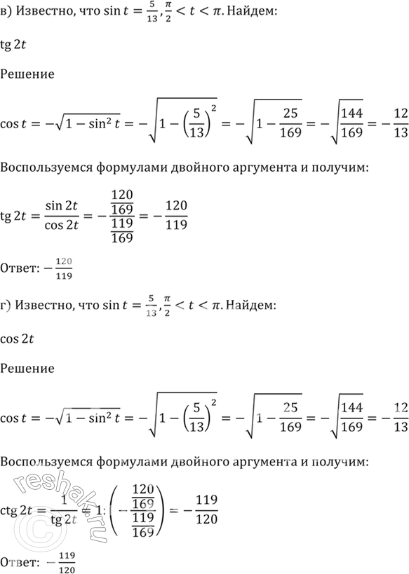
21.9 Известно, что sin t = 5/13, пи/2 < t < пи. Найдите:
a) sin 2t;
6) cos 2t;
в) tg 2t;
г) ctg 2t.
Похожие решебники
Популярные решебники 10 класс Все решебники
*размещая тексты в комментариях ниже, вы автоматически соглашаетесь с пользовательским соглашением