Упр.21.6 ГДЗ Мордкович 10-11 класс (Алгебра)
Решение #1
Решение #2

Рассмотрим вариант решения задания из учебника Мордкович, Семенов 10 класс, Мнемозина:
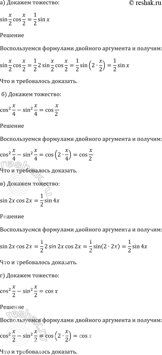
21.6 Докажите тождество:
а) sin x/2 * cos x/2 = 1/2 sin x;
б) cos^2 x/4 - sin^2 x/4 = cos x/2;
в) sin 2x * cos 2x = 1/2sin 4x;
г) cos^2 x/2 - sin^2 x/2 = cos x.
Похожие решебники
Популярные решебники 10 класс Все решебники
*размещая тексты в комментариях ниже, вы автоматически соглашаетесь с пользовательским соглашением