Упр.18.34 ГДЗ Мордкович 10-11 класс (Алгебра)
Решение #1
Решение #2

Рассмотрим вариант решения задания из учебника Мордкович, Семенов 10 класс, Мнемозина:
18.34
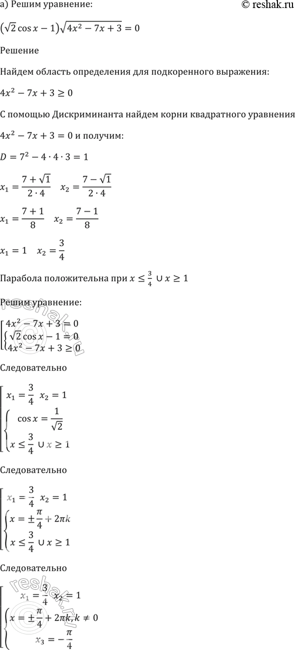
а) (корень(2)cos x - 1) * корень(4x2 - 7x + 3) = 0;
6) (2sin x - корень(3)) * корень(3х2 - 7x + 4) = 0.
Похожие решебники
Популярные решебники 10 класс Все решебники
*размещая тексты в комментариях ниже, вы автоматически соглашаетесь с пользовательским соглашением