Упр.684 ГДЗ Макарычев Миндюк 8 класс (Алгебра)
Решение #1 (Учебник 2024)
Решение #2 (Учебник 2019)
Решение #3 (Учебник 2019)
Решение #4 (Учебник 2019)

Рассмотрим вариант решения задания из учебника Макарычев, Миндюк, Нешков 8 класс, Просвещение:
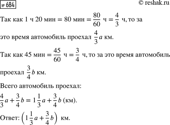
Автомобиль двигался 1 ч 20 мин со скоростью a км/ч и 45 мин со скоростью b км/ч. Какой путь проехал автомобиль?
Известно, что сумма квадратов корней уравнения х2 -15x + q = 0 равна 153. Найдите q.
Похожие решебники
Популярные решебники 8 класс Все решебники
*К сожалению, временные проблемы с публикацией комментариев с мобильных устройств.