Упр.678 ГДЗ Макарычев Миндюк 8 класс (Алгебра)
Решение #1 (Учебник 2024)
Решение #2 (Учебник 2019)
Решение #3 (Учебник 2019)
Решение #4 (Учебник 2019)

Рассмотрим вариант решения задания из учебника Макарычев, Миндюк, Нешков 8 класс, Просвещение:
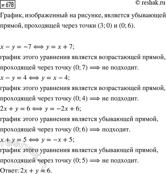
На рис. 27 изображён график одного из следующих линейных уравнений: х - у = -7, х - у = 4, 2х + у = 6, х + у = 5. Укажите это уравнение.
Частное корней уравнения 4x2 + bх - 27 = 0 равно -3. Найдите b.
Похожие решебники
Популярные решебники 8 класс Все решебники
*К сожалению, временные проблемы с публикацией комментариев с мобильных устройств.