Упр.613 ГДЗ Макарычев Миндюк 8 класс (Алгебра)
Решение #1 (Учебник 2024)
Решение #2 (Учебник 2019)
Решение #3 (Учебник 2019)

Рассмотрим вариант решения задания из учебника Макарычев, Миндюк, Нешков 8 класс, Просвещение:
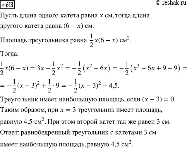
(Задача-исследование.) Выясните, какой из прямоугольных треугольников с суммой катетов, равной 6 см, имеет наибольшую площадь. Вычислите эту площадь.
1) Обозначьте длину одного из катетов через x см и составьте выражение для вычисления площади треугольника.
2) Исследуйте, при каких значениях переменной составленное выражение принимает наибольшее значение.
3) Вычислите, чему равно значение площади треугольника при указанных значениях переменной.
Найдите значение выражения х2 - 2ху + у2 при х=3 + корень 5, у = 3- корень 5.
Похожие решебники
Популярные решебники 8 класс Все решебники
*размещая тексты в комментариях ниже, вы автоматически соглашаетесь с пользовательским соглашением