Упр.606 ГДЗ Макарычев Миндюк 8 класс (Алгебра)
Решение #1 (Учебник 2024)
Решение #2 (Учебник 2019)
Решение #3 (Учебник 2024)

Рассмотрим вариант решения задания из учебника Макарычев, Миндюк, Нешков 8 класс, Просвещение:
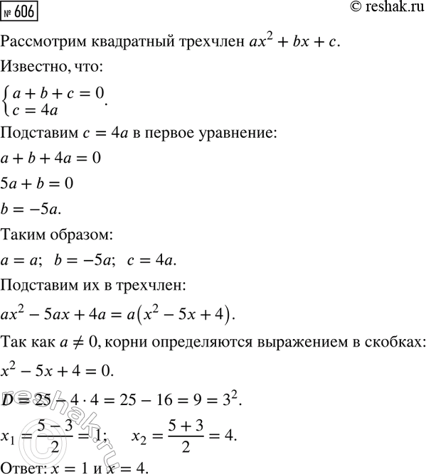
Сумма коэффициентов квадратного трёхчлена равна нулю, а его свободный член в 4 раза больше старшего коэффициента. Найдите корни этого трёхчлена.
Найдите значение переменной у, при котором:
Похожие решебники
Популярные решебники 8 класс Все решебники
*К сожалению, временные проблемы с публикацией комментариев с мобильных устройств.