Упр.45 ГДЗ Макарычев Миндюк 8 класс (Алгебра)
Решение #1 (Учебник 2024)
Решение #2 (Учебник 2024)
Решение #3 (Учебник 2019)
Решение #4 (Учебник 2019)
Решение #5 (Учебник 2019)

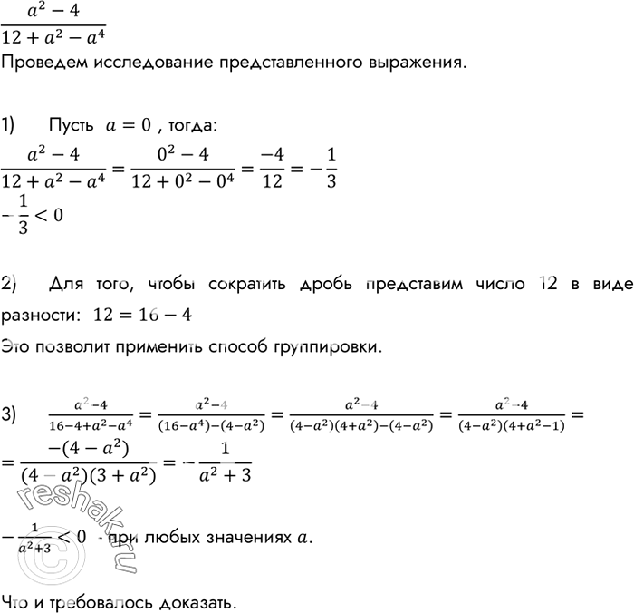
Рассмотрим вариант решения задания из учебника Макарычев, Миндюк, Нешков 8 класс, Просвещение:
Найдите значение выражения:
(Задача-исследование.) Верно ли, что при всех значениях а, отличных от -2 и 2, значение дроби (a2-4)(12+a2-a4) является отрицательным числом?
1) Выберите произвольное значение а, отличное от -2 и 2, и сравните с нулём соответствующее значение дроби.
2) Обсудите, какое преобразование дроби поможет найти ответ на вопрос задачи.
3) Выполните это преобразование и сделайте вывод.
Похожие решебники
Популярные решебники 8 класс Все решебники
*размещая тексты в комментариях ниже, вы автоматически соглашаетесь с пользовательским соглашением