Упр.51 ГДЗ Макарычев Миндюк 8 класс (Алгебра)
Решение #1 (Учебник 2024)
Решение #2 (Учебник 2024)
Решение #3 (Учебник 2024)
Решение #4 (Учебник 2019)
Решение #5 (Учебник 2019)

Рассмотрим вариант решения задания из учебника Макарычев, Миндюк, Нешков 8 класс, Просвещение:
Приведите дробь:
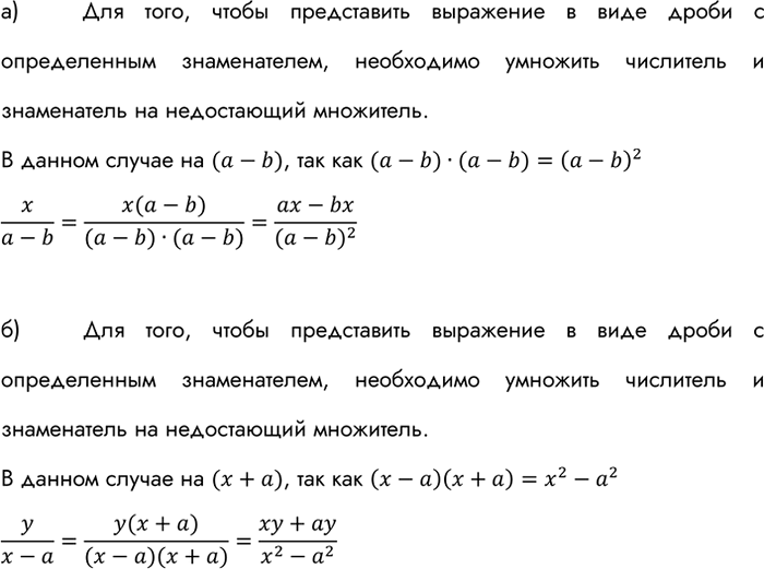
а) x/(a - b) к знаменателю (a - b)^2;
б) y/(x - a) к знаменателю x^2 - a^2;
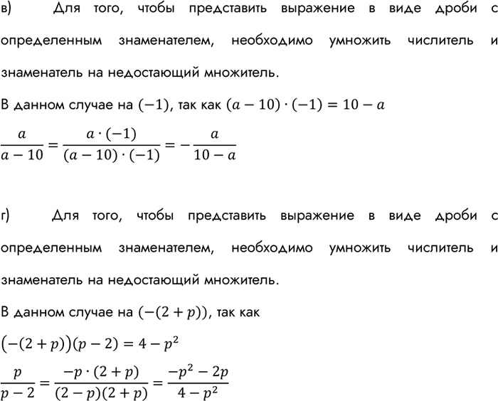
в) a/(a-10) к знаменателю 10 - a;
г) p/(p - 2) к знаменателю 4 - p^2;
д) mn/(n - m) к знаменателю m^2 - n^2.
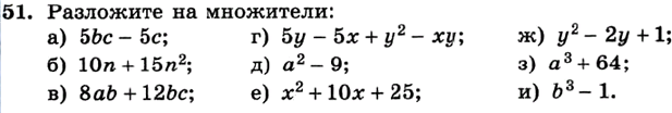
Разложите на множители:
а) 5bс-5с;
б) 10n + 15n2;
в) 8ab + 12bс;
г) 5у - 5х + у2 - ху;
д) а2-9;
е) x2 + 10x + 25;
ж) у2-2у + 1;
з) а3+ 64;
и) b3-1.
Похожие решебники
Популярные решебники 8 класс Все решебники
*размещая тексты в комментариях ниже, вы автоматически соглашаетесь с пользовательским соглашением