Упр.39 ГДЗ Макарычев Миндюк 8 класс (Алгебра)
Решение #1 (Учебник 2024)
Решение #2 (Учебник 2024)
Решение #3 (Учебник 2024)
Решение #4 (Учебник 2019)
Решение #5 (Учебник 2019)
Решение #6 (Учебник 2019)

Рассмотрим вариант решения задания из учебника Макарычев, Миндюк, Нешков 8 класс, Просвещение:
Из выражении -x/-y, -x/y, -(-x/y), выпишите те, которые:
а) тождественно равны дроби x/y;
б) противоположны дроби x/y.
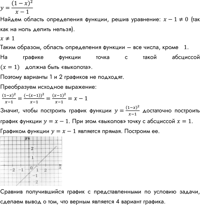
Какой из графиков, изображённых на рисунке 2, является графиком функции у = (1-x2)/(x-1)?
Похожие решебники
Популярные решебники 8 класс Все решебники
*размещая тексты в комментариях ниже, вы автоматически соглашаетесь с пользовательским соглашением