Упр.38 ГДЗ Макарычев Миндюк 8 класс (Алгебра)
Решение #1 (Учебник 2024)
Решение #2 (Учебник 2024)
Решение #3 (Учебник 2024)
Решение #4 (Учебник 2024)
Решение #5 (Учебник 2019)
Решение #6 (Учебник 2019)

Рассмотрим вариант решения задания из учебника Макарычев, Миндюк, Нешков 8 класс, Просвещение:
(Для работы в парах.) Постройте график функции:
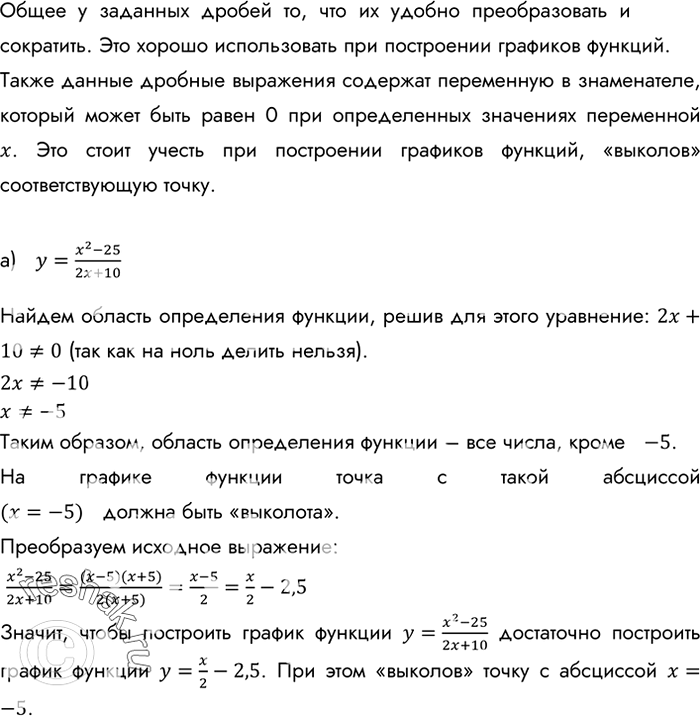
а) y= (х2 - 25)(2x+10);
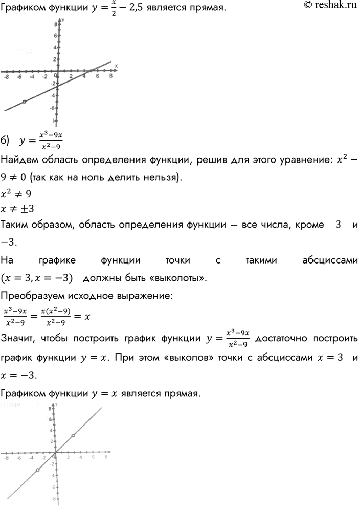
б) y=(x3-9x)/(х2 - 9).
1) Обсудите, что общего у дробей, задающих функцию в заданиях а) и б). Как надо учитывать эту особенность при построении графиков?
2) Распределите, кто выполняет задание а), а кто — задание б), и выполните их.
3) Проверьте друг у друга, правильно ли выполнено задание. Исправьте замеченные ошибки.
Упростите выражение:
Похожие решебники
Популярные решебники 8 класс Все решебники
*размещая тексты в комментариях ниже, вы автоматически соглашаетесь с пользовательским соглашением