Упр.1322 ГДЗ Макарычев Миндюк 8 класс (Алгебра)
Решение #1 (Учебник 2024)

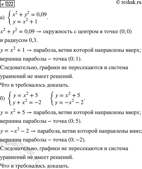
Рассмотрим вариант решения задания из учебника Макарычев, Миндюк, Нешков 8 класс, Просвещение:
Докажите, что система уравнений не имеет решений:
а) {x^2 + y^2 = 0,09, y = x^2 + 1;
б) {y = x^2 + 5, y + x^2 = -2.
Похожие решебники
Популярные решебники 8 класс Все решебники
*размещая тексты в комментариях ниже, вы автоматически соглашаетесь с пользовательским соглашением