Упр.1319 ГДЗ Макарычев Миндюк 8 класс (Алгебра)
Решение #1 (Учебник 2024)

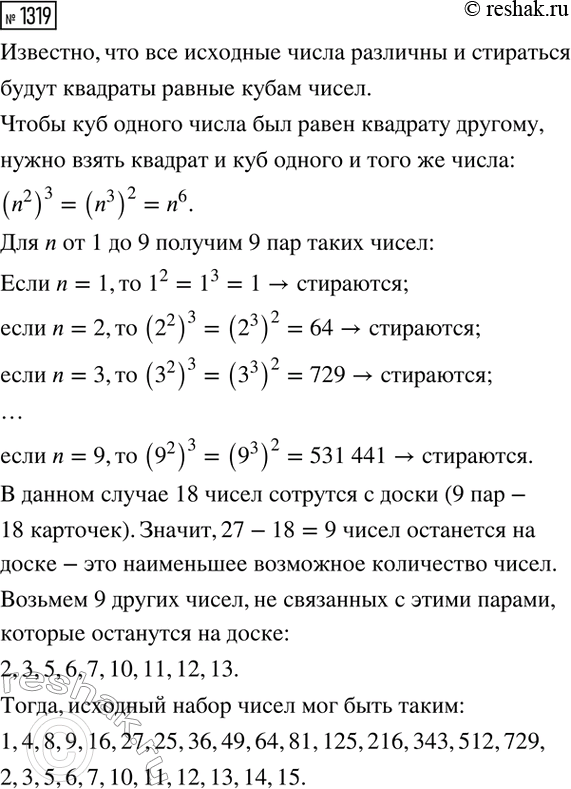
Рассмотрим вариант решения задания из учебника Макарычев, Миндюк, Нешков 8 класс, Просвещение:
Учитель раздал ученикам 27 карточек, на каждой из которых было написано целое число, и попросил вместо этого числа написать по очереди на доске куб этого числа или его квадрат. Возникающие одинаковые числа с доски стирались. Приведите пример исходного набора чисел, чтобы на доске в итоге оказалось наименьшее возможное количество чисел, если все исходные числа на карточках различны?
Похожие решебники
Популярные решебники 8 класс Все решебники
*размещая тексты в комментариях ниже, вы автоматически соглашаетесь с пользовательским соглашением