Упр.1301 ГДЗ Макарычев Миндюк 8 класс (Алгебра)
Решение #1 (Учебник 2024)
Решение #2 (Учебник 2024)
Решение #3 (Учебник 2024)

Рассмотрим вариант решения задания из учебника Макарычев, Миндюк, Нешков 8 класс, Просвещение:
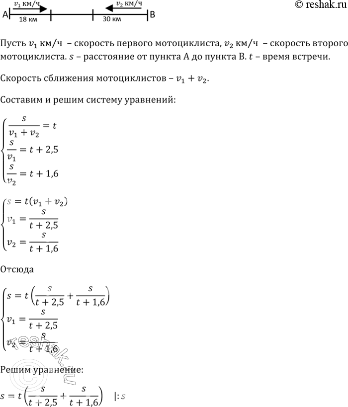
Из А в В и из В в А выехали одновременно два мотоциклиста. Первый прибыл в В через 2,5 ч после встречи, а второй прибыл в А через 1,6 ч после встречи. Сколько часов был в пути каждый мотоциклист?
Похожие решебники
Популярные решебники 8 класс Все решебники
*размещая тексты в комментариях ниже, вы автоматически соглашаетесь с пользовательским соглашением