Упр.1303 ГДЗ Макарычев Миндюк 8 класс (Алгебра)
Решение #1 (Учебник 2024)
Решение #2 (Учебник 2024)
Решение #3 (Учебник 2024)

Рассмотрим вариант решения задания из учебника Макарычев, Миндюк, Нешков 8 класс, Просвещение:
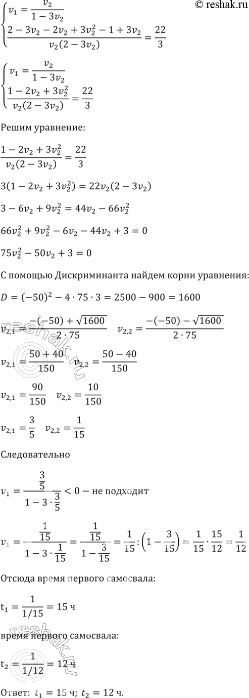
Заготовленную в карьере руду первый самосвал может вывезти на 3 ч быстрее, чем второй. Если треть руды вывезет первый самосвал, а потом оставшуюся часть вывезет второй, то будет затрачено на 7*1/3 ч больше, чем при одновременной работе обоих самосвалов. За сколько часов может вывезти руду каждый самосвал?
Похожие решебники
Популярные решебники 8 класс Все решебники
*размещая тексты в комментариях ниже, вы автоматически соглашаетесь с пользовательским соглашением