Упр.1297 ГДЗ Макарычев Миндюк 8 класс (Алгебра)
Решение #1 (Учебник 2024)
Решение #2 (Учебник 2024)
Решение #3 (Учебник 2024)

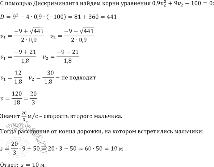
Рассмотрим вариант решения задания из учебника Макарычев, Миндюк, Нешков 8 класс, Просвещение:
Два мальчика стартовали по беговой дорожке длиной 50 м с интервалом 1 с. Мальчик, стартовавший вторым, догнал первого в 10 м от линии старта, добежал до конца дорожки и побежал обратно с той же скоростью. На каком расстоянии от конца дорожки он встретил первого мальчика, если известно, что эта встреча произошла через 10 с после старта первого мальчика?
Похожие решебники
Популярные решебники 8 класс Все решебники
*размещая тексты в комментариях ниже, вы автоматически соглашаетесь с пользовательским соглашением