Упр.1089 ГДЗ Макарычев Миндюк 8 класс (Алгебра)
Решение #1 (Учебник 2024)
Решение #2 (Учебник 2019)
Решение #3 (Учебник 2019)

Рассмотрим вариант решения задания из учебника Макарычев, Миндюк, Нешков 8 класс, Просвещение:
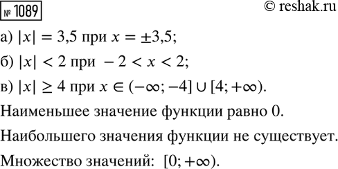
По графику функции у = |х| (см. рис. 52) найдите, при каких значениях х:
а) |х| = 3,5;
б) |х| < 2;
в) |х| ? 4.
Каково наименьшее значение функции? Имеет ли она наибольшее значение? Каково множество значений функции?
Докажите, что при любом целом n верно равенство:
а) 2n + 2n = 2^(n + 1);
б) 2 * 3n + 3n = 3^(n + 1).
Похожие решебники
Популярные решебники 8 класс Все решебники
*К сожалению, временные проблемы с публикацией комментариев с мобильных устройств.