Упр.1083 ГДЗ Макарычев Миндюк 8 класс (Алгебра)
Решение #1 (Учебник 2024)
Решение #2 (Учебник 2019)
Решение #3 (Учебник 2024)

Рассмотрим вариант решения задания из учебника Макарычев, Миндюк, Нешков 8 класс, Просвещение:
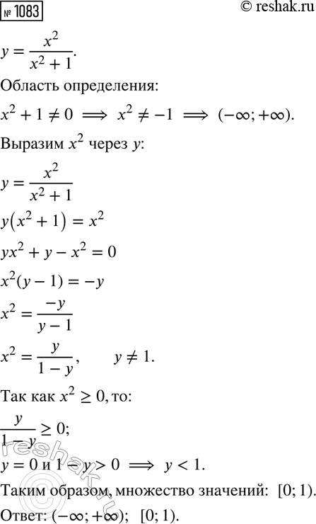
Найдите область определения и множество значений функции, заданной формулой у = x^2/(x^2 + 1).
Представьте выражение в виде степени с основанием 10 (n — целое число):
а) 100n;
б) 0,1 * 100n + 3;
в) 0,01n * 10^(2- 2n).
Похожие решебники
Популярные решебники 8 класс Все решебники
*К сожалению, временные проблемы с публикацией комментариев с мобильных устройств.