Упр.1095 ГДЗ Макарычев Миндюк 8 класс (Алгебра)
Решение #1 (Учебник 2024)
Решение #2 (Учебник 2019)
Решение #3 (Учебник 2024)

Рассмотрим вариант решения задания из учебника Макарычев, Миндюк, Нешков 8 класс, Просвещение:
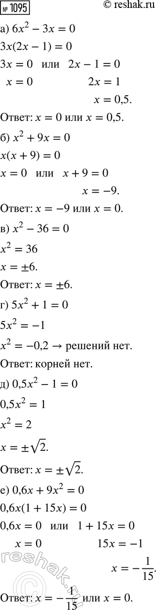
Решите неполное квадратное уравнение:
а) 6x^2 - 3x = 0; в) x^2 - 36 = 0; д) 0,5x^2 - 1 = 0;
б) x^2 + 9x = 0; г) 5x^2 + 1 = 0; е) 0,6x + 9x^2 = 0.
Расстояние от Земли до звезды а Центавра равно 2,07 * 10^5 астрономическим единицам (астрономической единицей называется расстояние от Земли до Солнца, которое равно 1,495 * 10^8 км). Выразите это расстояние в километрах.
Похожие решебники
Популярные решебники 8 класс Все решебники
*К сожалению, временные проблемы с публикацией комментариев с мобильных устройств.