Упр.104 ГДЗ Макарычев Миндюк 8 класс (Алгебра)
Решение #1 (Учебник 2024)
Решение #2 (Учебник 2024)
Решение #3 (Учебник 2024)
Решение #4 (Учебник 2019)
Решение #5 (Учебник 2019)
Решение #6 (Учебник 2019)
Решение #7 (Учебник 2019)

Рассмотрим вариант решения задания из учебника Макарычев, Миндюк, Нешков 8 класс, Просвещение:
Докажите тождество
1/(x+n) - 1/(x+n+1) = 1/(x+n)(x+n+1).
Используя это тождество, упростите выражение
1/(х + 1)(x + 2) + 1/(х + 2)(х + 3) 1/(х + 3)(х + 4)
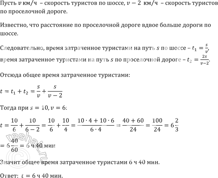
Туристы прошли s км по шоссе со скоростью v км/ч и вдвое больший путь по просёлочной дороге. Сколько времени t (ч) затратили туристы, если известно, что по просёлочной дороге они шли со скоростью, на 2 км/ч меньшей, чем по шоссе? Найдите t при s = 10, v = 6.
Похожие решебники
Популярные решебники 8 класс Все решебники
*размещая тексты в комментариях ниже, вы автоматически соглашаетесь с пользовательским соглашением