Упр.103 ГДЗ Макарычев Миндюк 8 класс (Алгебра)
Решение #1 (Учебник 2024)
Решение #2 (Учебник 2024)
Решение #3 (Учебник 2024)
Решение #4 (Учебник 2019)
Решение #5 (Учебник 2019)
Решение #6 (Учебник 2019)
Решение #7 (Учебник 2019)

Рассмотрим вариант решения задания из учебника Макарычев, Миндюк, Нешков 8 класс, Просвещение:
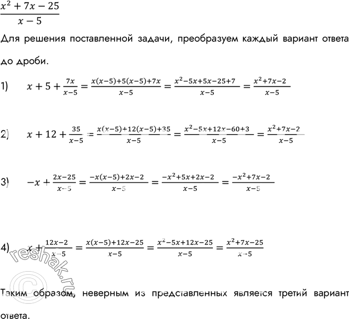
Учащимся была поставлена задача: «Представить дробь (x2-7x-25)/(x-5) в виде суммы целого выражения и дроби». Были получены ответы:
Укажите неверный ответ.
Две речные пристани А и B расположены на расстоянии s км друг от друга. Между ними курсирует катер, скорость которого в стоячей воде равна v км/ч. Сколько времени t (ч) потребуется катеру на путь от А до B и обратно, если скорость течения реки равна 5 км/ч? Найдите t при:
а) s = 50, v = 25;
б) s = 105, v = 40.
Похожие решебники
Популярные решебники 8 класс Все решебники
*К сожалению, временные проблемы с публикацией комментариев с мобильных устройств.