Упр.100 ГДЗ Макарычев Миндюк 8 класс (Алгебра)
Решение #1 (Учебник 2024)
Решение #2 (Учебник 2024)
Решение #3 (Учебник 2019)
Решение #4 (Учебник 2019)
Решение #5 (Учебник 2019)

Рассмотрим вариант решения задания из учебника Макарычев, Миндюк, Нешков 8 класс, Просвещение:
Упростите выражение:
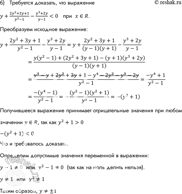
(Для работы в парах.) Докажите, что при любых допустимых значениях переменной значение выражения:
а)
б)
1) Распределите, кто выполняет задание а), а кто — задание б), и выполните их.
2) Проверьте друг у друга, правильно ли выполнены преобразования.
3) Обсудите, для чего в условии указано, что рассматриваются допустимые значения переменных. Укажите допустимые значения переменной в заданиях а) и б).
Похожие решебники
Популярные решебники 8 класс Все решебники
*размещая тексты в комментариях ниже, вы автоматически соглашаетесь с пользовательским соглашением