Упр.99 ГДЗ Макарычев Миндюк 8 класс (Алгебра)
Решение #1 (Учебник 2024)
Решение #2 (Учебник 2024)
Решение #3 (Учебник 2024)
Решение #4 (Учебник 2019)
Решение #5 (Учебник 2019)

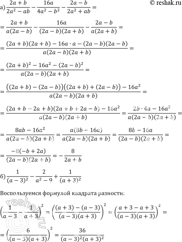
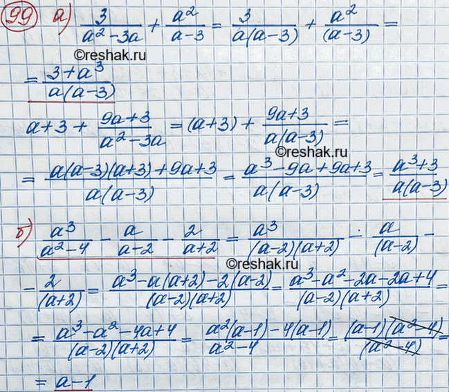
Рассмотрим вариант решения задания из учебника Макарычев, Миндюк, Нешков 8 класс, Просвещение:
Преобразуйте в дробь выражение:
Докажите, что тождественно равны выражения:
Похожие решебники
Популярные решебники 8 класс Все решебники
*размещая тексты в комментариях ниже, вы автоматически соглашаетесь с пользовательским соглашением