Упр.629 ГДЗ Алимов 10-11 класс (Алгебра)
Решение #1
Решение #2

Рассмотрим вариант решения задания из учебника Алимов, Колягин, Ткачёва 10 класс, Просвещение:
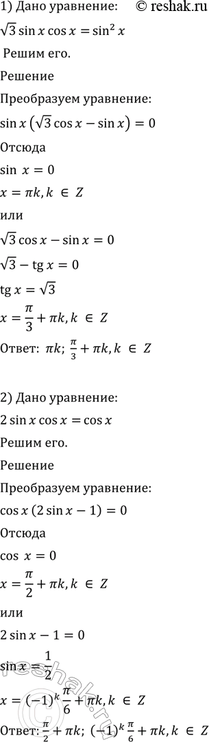
629 1) корень 3 sin х cos x = sin2 x
2) 2 sin x cos x = cos x;
3) sin 4x + sin2 2x = 0;
4) sin 2x + 2 cos2 x = 0.
Популярные решебники 10 класс Все решебники
*размещая тексты в комментариях ниже, вы автоматически соглашаетесь с пользовательским соглашением