Упр.628 ГДЗ Алимов 10-11 класс (Алгебра)
Решение #1
Решение #2

Рассмотрим вариант решения задания из учебника Алимов, Колягин, Ткачёва 10 класс, Просвещение:
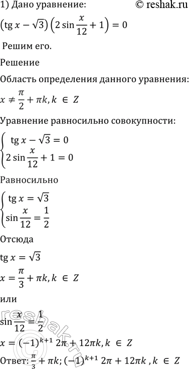
628 1) (tgx- корень 3)(2sinx/12 +1)=0;
2) (1-корень 2 cosx/4)(1+ корень 3 tgx)=0;
3)(2sin(x+пи/6)-1)(2tgx+1)=0;
4) (1+корень 2 cos(x+пи/4))(tgx-3)=0.
Популярные решебники 10 класс Все решебники
*размещая тексты в комментариях ниже, вы автоматически соглашаетесь с пользовательским соглашением