Упр.635 ГДЗ Алимов 10-11 класс (Алгебра)
Решение #1
Решение #2

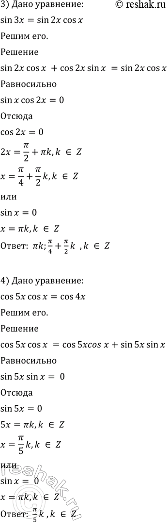
Рассмотрим вариант решения задания из учебника Алимов, Колягин, Ткачёва 10 класс, Просвещение:
635 1) cos x cos 2x = sin x sin 2x;
2) sin 2x cos x = cos 2x sin x;
3) sin Sx = sin 2x cos x;
4) cos 5x cos x = cos 4x.
Популярные решебники 10 класс Все решебники
*размещая тексты в комментариях ниже, вы автоматически соглашаетесь с пользовательским соглашением