Упр.624 ГДЗ Алимов 10-11 класс (Алгебра)
Решение #1
Решение #2

Рассмотрим вариант решения задания из учебника Алимов, Колягин, Ткачёва 10 класс, Просвещение:
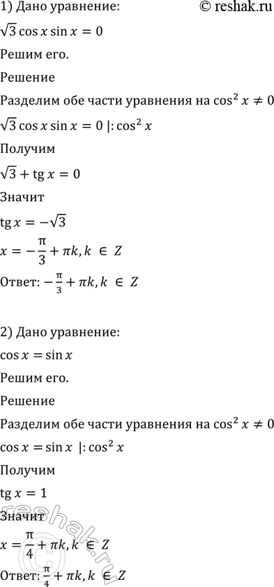
624 1) корень 3 cos х + sin x = 0;
2) cos x = sin x;
3) sin x = 2 cos x;
4) 2 sin x + cos x = 0.
Популярные решебники 10 класс Все решебники
*размещая тексты в комментариях ниже, вы автоматически соглашаетесь с пользовательским соглашением