Упр.632 ГДЗ Алимов 10-11 класс (Алгебра)
Решение #1
Решение #2

Рассмотрим вариант решения задания из учебника Алимов, Колягин, Ткачёва 10 класс, Просвещение:
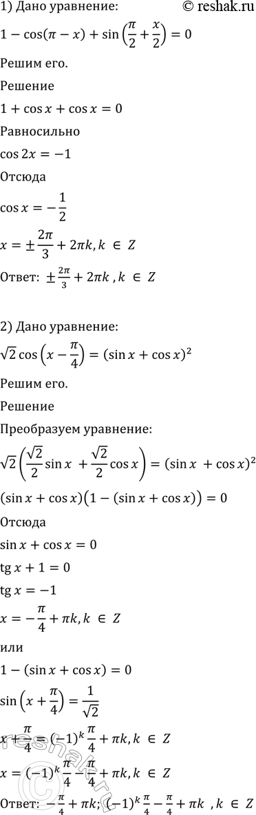
632 ) 1-cos(пи-x) + sin(пи/2 +x/2)=0;
2) корень 2 cos(x-пи/4) = (sinx+cosx)2.
Популярные решебники 10 класс Все решебники
*размещая тексты в комментариях ниже, вы автоматически соглашаетесь с пользовательским соглашением