Упр.622 ГДЗ Алимов 10-11 класс (Алгебра)
Решение #1
Решение #2

Рассмотрим вариант решения задания из учебника Алимов, Колягин, Ткачёва 10 класс, Просвещение:
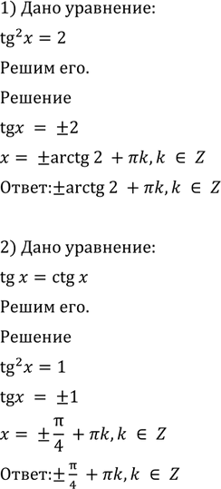
622 1) tg2 x = 2;
2) tg x = ctg x;
3) tg2 x-3tgx-4 = 0;
4) tg2 x - tg x + 1 = 0.
Популярные решебники 10 класс Все решебники
*размещая тексты в комментариях ниже, вы автоматически соглашаетесь с пользовательским соглашением