Упр.292 ГДЗ Алимов 10-11 класс (Алгебра)
Решение #1
Решение #2

Рассмотрим вариант решения задания из учебника Алимов, Колягин, Ткачёва 10 класс, Просвещение:
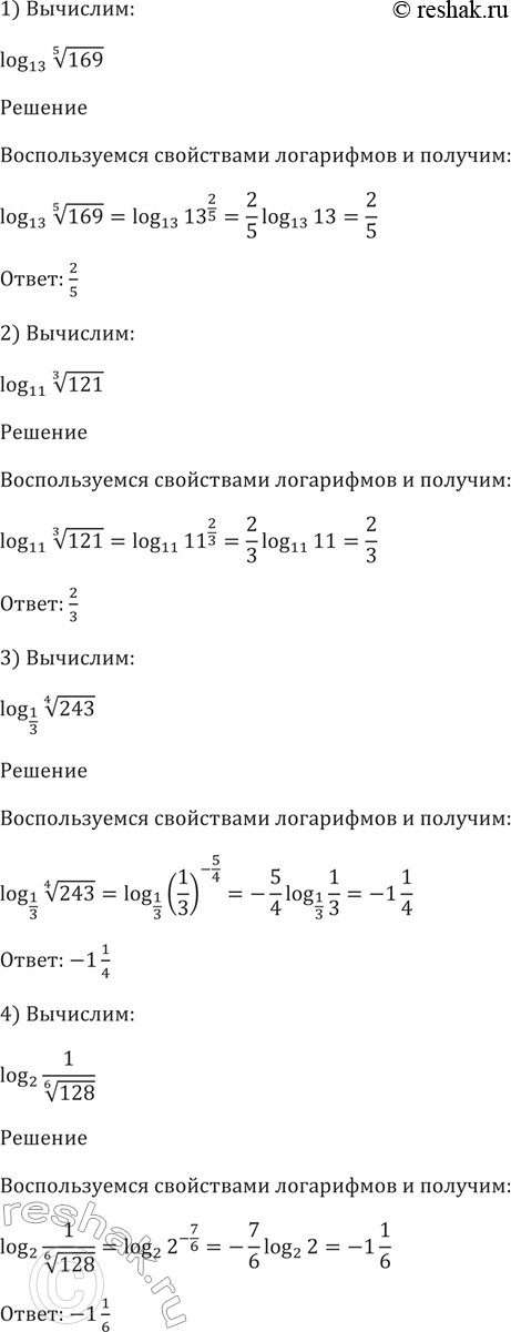
292. 1) log13( корень 5 степени 169);
2) log11( корень 3 степени 121);
3) log1/3( корень 4 степени 243);
4) log2( 1/корень 6 степени 128).
Популярные решебники 10 класс Все решебники
*размещая тексты в комментариях ниже, вы автоматически соглашаетесь с пользовательским соглашением