Упр.296 ГДЗ Алимов 10-11 класс (Алгебра)
Решение #1
Решение #2

Рассмотрим вариант решения задания из учебника Алимов, Колягин, Ткачёва 10 класс, Просвещение:
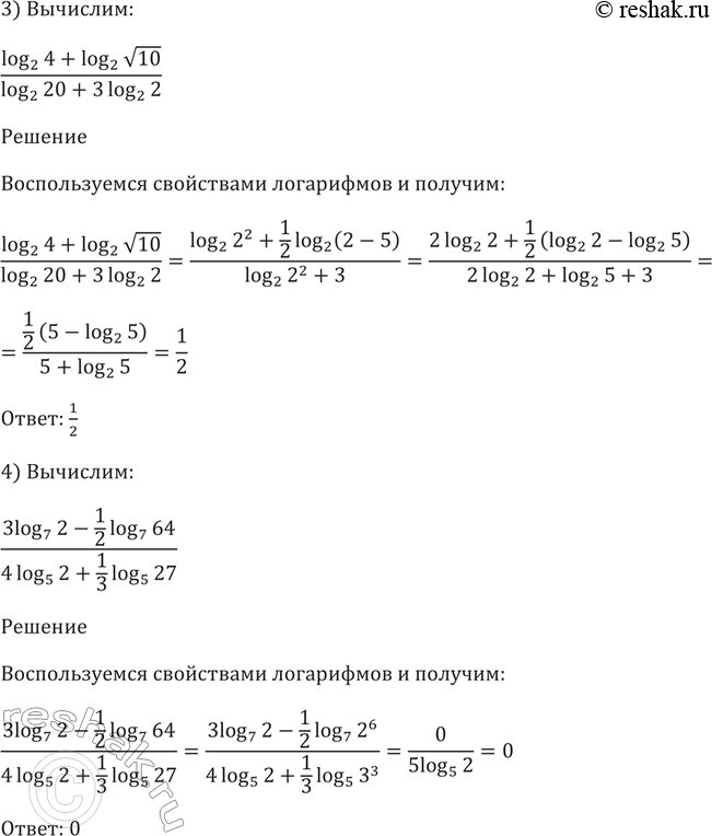
296. Вычислить:
Популярные решебники 10 класс Все решебники
*размещая тексты в комментариях ниже, вы автоматически соглашаетесь с пользовательским соглашением