Упр.295 ГДЗ Алимов 10-11 класс (Алгебра)
Решение #1
Решение #2

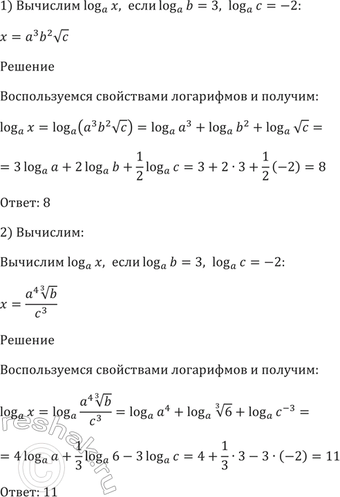
Рассмотрим вариант решения задания из учебника Алимов, Колягин, Ткачёва 10 класс, Просвещение:
295. Вычислить loga(x) , если loga(b)=3, loga(c)=-2:
1) x=a3b2 корень c;
2) x=(a4 корень 3 степени b)/ c3.
Популярные решебники 10 класс Все решебники
*размещая тексты в комментариях ниже, вы автоматически соглашаетесь с пользовательским соглашением