Упр.287 ГДЗ Алимов 10-11 класс (Алгебра)
Решение #1
Решение #2

Рассмотрим вариант решения задания из учебника Алимов, Колягин, Ткачёва 10 класс, Просвещение:
287. 1) (3x+2x)(3x+3*2x)=8*6x;
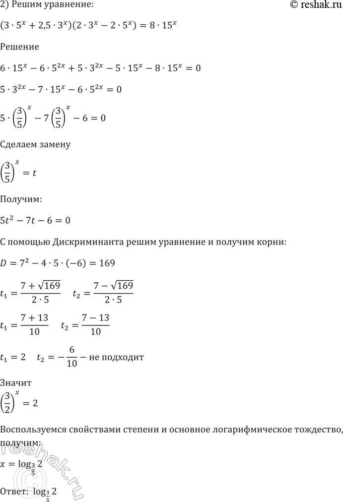
2) (3*5x + 2,5*3x) ( 2*3x-2*5x) = 8*15x.
Популярные решебники 10 класс Все решебники
*К сожалению, временные проблемы с публикацией комментариев с мобильных устройств.