Упр.297 ГДЗ Алимов 10-11 класс (Алгебра)
Решение #1
Решение #2

Рассмотрим вариант решения задания из учебника Алимов, Колягин, Ткачёва 10 класс, Просвещение:
297. Найти x по данному его логарифму (a > 0, b > 0):
1) log3(x) = 4log3(a) + 7log3(b);
2) log5(x) = 2log5(a) - 3log5(b);
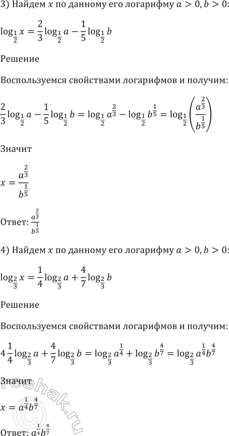
3) log1/2(x) = 2/3log1/2(a) - 1/5log1/2(b);
4) log2/3(x) = 1/4log2/3(a) + 4/7log2/3(b).
Популярные решебники 10 класс Все решебники
*размещая тексты в комментариях ниже, вы автоматически соглашаетесь с пользовательским соглашением