Упр.281 ГДЗ Алимов 10-11 класс (Алгебра)
Решение #1
Решение #2

Рассмотрим вариант решения задания из учебника Алимов, Колягин, Ткачёва 10 класс, Просвещение:
281. 1)log2log3(81);
2)log3log2(8);
3)2log27log10(1000);
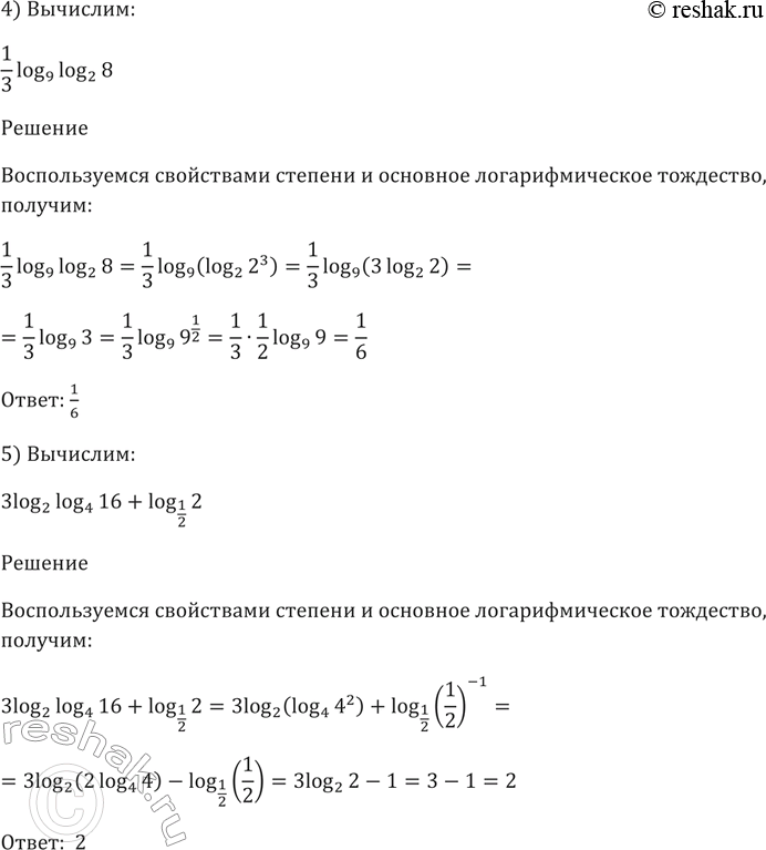
4)1/3log9log2(8);
5)3log2log4(16) + log1/2(2).
Популярные решебники 10 класс Все решебники
*К сожалению, временные проблемы с публикацией комментариев с мобильных устройств.