Упр.280 ГДЗ Алимов 10-11 класс (Алгебра)
Решение #1
Решение #2

Рассмотрим вариант решения задания из учебника Алимов, Колягин, Ткачёва 10 класс, Просвещение:
280. 1) 9^(2log3(5));
2) (1/9)^(1/2log3(4));
3) (1/4)^(-5log2(3));
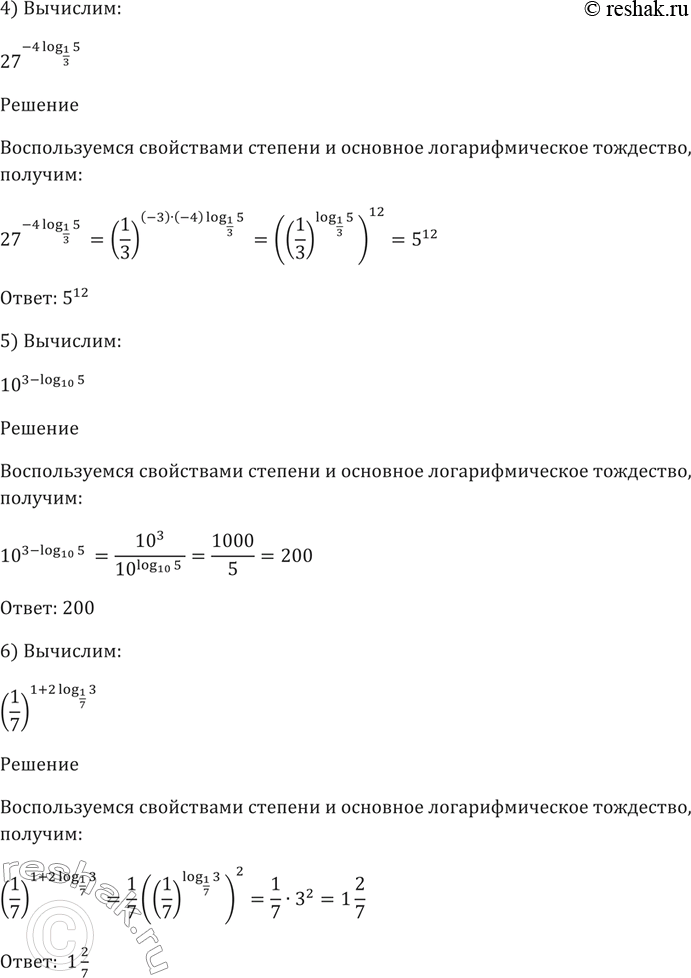
4) 27^(-log1/3(5));
5) 10^(3-log10(5));
6) (1/7)^(1+2log1/7(3)).
Популярные решебники 10 класс Все решебники
*размещая тексты в комментариях ниже, вы автоматически соглашаетесь с пользовательским соглашением