Упр.275 ГДЗ Алимов 10-11 класс (Алгебра)
Решение #1
Решение #2

Рассмотрим вариант решения задания из учебника Алимов, Колягин, Ткачёва 10 класс, Просвещение:
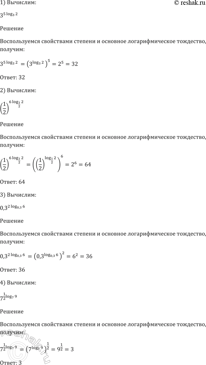
275. 1) 3^(5log3(2));
2) (1/2)^(6log1/2(2));
3) 0,3^(2log0,3(6));
4) 7^(1/2log7(9)).
Популярные решебники 10 класс Все решебники
*К сожалению, временные проблемы с публикацией комментариев с мобильных устройств.