Упр.285 ГДЗ Алимов 10-11 класс (Алгебра)
Решение #1
Решение #2

Рассмотрим вариант решения задания из учебника Алимов, Колягин, Ткачёва 10 класс, Просвещение:
Решить уравнение (285-287).
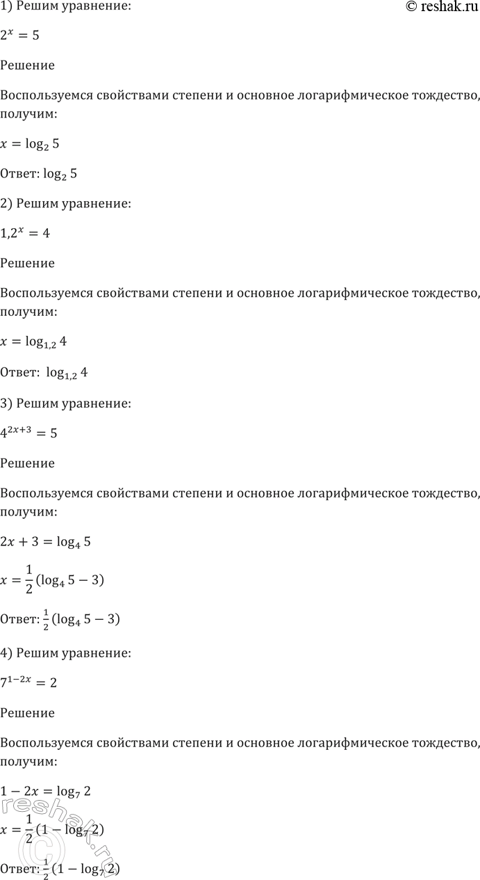
285. 1) 2x=5;
2) 1,2x=4;
3) 4^(2x+3)=5;
4) 7^(1-2x)=2.
Популярные решебники 10 класс Все решебники
*К сожалению, временные проблемы с публикацией комментариев с мобильных устройств.