Упр.1507 ГДЗ Алимов 10-11 класс (Алгебра)
Решение #1
Решение #2

Рассмотрим вариант решения задания из учебника Алимов, Колягин, Ткачёва 11 класс, Просвещение:
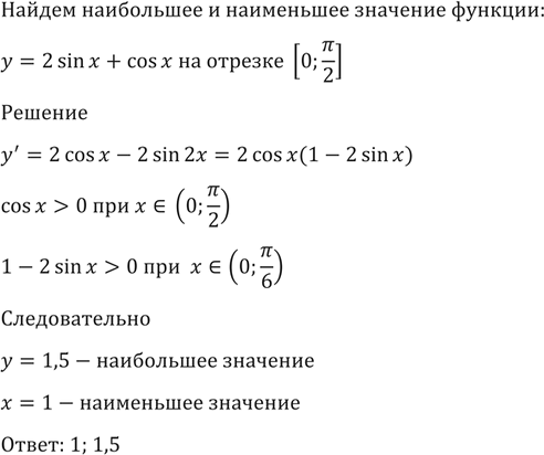
Найти наибольшее и наименьшее значения функции(1507—1509).
1507
у = 2 sin х + cos 2х на отрезке [0;пи/2]
Популярные решебники 11 класс Все решебники
*К сожалению, временные проблемы с публикацией комментариев с мобильных устройств.