Упр.1209 ГДЗ Алимов 10-11 класс (Алгебра)
Решение #1
Решение #2

Рассмотрим вариант решения задания из учебника Алимов, Колягин, Ткачёва 11 класс, Просвещение:
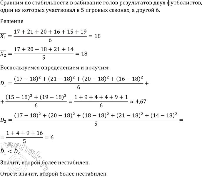
1209 Двух футболистов, один из которых участвовал в пяти игровых сезонах, а другой — в шести (см. таблицу), сравнить по стабильности в забивании голов.
Условный номер сезона 1 2 3 4 5 6
Число голов, забитых 1-м футболистом 17 21 20 16 15 19
Число голов, забитых 2-м футболистом — 17 20 18 21 14
Популярные решебники 11 класс Все решебники
*К сожалению, временные проблемы с публикацией комментариев с мобильных устройств.