Упр.1205 ГДЗ Алимов 10-11 класс (Алгебра)
Решение #1
Решение #2

Рассмотрим вариант решения задания из учебника Алимов, Колягин, Ткачёва 11 класс, Просвещение:
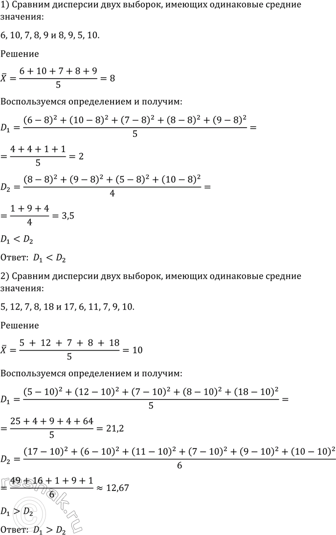
1205 Сравнить дисперсии двух выборок, имеющих одинаковые средние значения:
1) 6, 10, 7, 8, 9 и 8, 9, 5, 10;
2) 5, 12, 7, 8, 18 и 17, б, И, 7, 9, 10.
Популярные решебники 11 класс Все решебники
*К сожалению, временные проблемы с публикацией комментариев с мобильных устройств.