№999 ГДЗ Рымкевич 10-11 класс (Физика)
Решение #1
Решение #2

Рассмотрим вариант решения задания из учебника Рымкевич 10-11 класс, Дрофа:
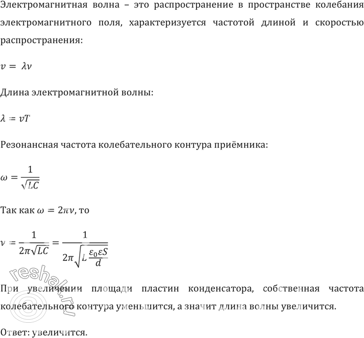
Ручной настройкой радиоприемника мы изменяем рабочую площадь пластин воздушного конденсатора переменной емкости в приемном колебательном контуре. Как изменяется рабочая площадь пластин при переходе на прием станции, ведущей передачу на более длинных волнах?
Популярные решебники 10-11 класс Все решебники
*размещая тексты в комментариях ниже, вы автоматически соглашаетесь с пользовательским соглашением